Na primeira quinzena deste mês de Julho entrei em contacto com alguns aspectos do "Esplendor Americano" que não posso deixar de partilhar.
- A começar foi o jornal "Público" que ofereceu o próprio filme "American Splendor", sobre a vida do anti-herói Harvey Pekar (vídeo do trailer aqui acima).
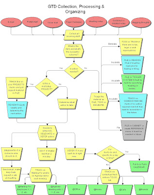
- A seguir conheci, através do caro colega bloguista "Atleta Improvável", o guru americano David Allen, líder espiritual do método: "Getting Things Done (GTD), the Art of Stress-free Productivity", baseado no princípio que uma pessoa pode livrar a sua mente de muitas tarefas, registrando-as nalgum sítio (diagrama aqui acima, clicar para ampliar).
Informação básica em http://en.wikipedia.org/wiki/Getting_Things_Done , existe até uma dissertação científica da Universidade de Bruxelas em http://cogprints.org/6289/1/Heylighen-Vidal-GTD-Science.pdf que li com muito interesse, mas exige alguma disponibilidade para o assunto.
Claro que onde há gurus também há aberrações. E assim aconteceu que há uns dias assustei a minha vizinha de baixo com gargalhadas na madrugada durante a leitura dum artigo duma senhora "GTD-coach" Meg Edwards: "Is that a problem or a project?". Ela explica como conseguiu melhorar a qualidade da sua vida (nomeadamente do seu sono!), aplicando uma frase popular do guru David ("Hey folks, you don't have problems, you have projects!") a um problema pessoal de relacionamento familiar. A ler em http://www.gtdtimes.com/2009/07/01/is-that-a-problem-or-a-project/ ou melhor ainda ouvir em http://davidco.com/podcasts/play/27.html/ . Quanto a mim esta senhora é um "bocadjinho taradjinha" (mas como "coach" sem dúvida muito bem remunerada!).
- Como cereja no bolo vi hoje na Galeria Zé dos Bois (Rua da Barroca 59 no Bairro Alto em Lisboa) a retrospectiva "Bright Morning Star", dedicada a um artista de vanguarda norte-americano, o "Mago-cineasta" Kenneth Anger (um cíclo em parceria com a Fundação de Serralves e a Cinemateca Portuguesa).
Nos vários pisos da galeria há quadros (aqui acima "Squaw Valley" de Manuel Ocampo), diaporamas e filmes.
Até dia 1 de Agosto, 4ª feira a sábado das 15 às 23 horas, a não perder! http://zdb.zedosbois.org/indexprojecto.php?projid=2
Este post é dedicado ao caro sócio-bloguista e americanófilo Rui R.

5 comentários:
americanófilo? eu?
é mais uma fobia...
Eu sei, Rui :)), é por isso!
Mas Harvey Pekar e Kenneth Anger são americanos porreiros, não!?
parece que sim Rini.
vou uns dias para Melides apanhar uma prainha.
até para a semana.
Fico feliz por te ter mostrado a palavra de "Allen"... Anota a amoralidade de tudo isto, caro Rini. Sou engenheiro e não gosto de charlatães. Mas adoro contradições! (Para fazer boa rima ter-me-ia de analfabetizar: "não gosto de charlatões, mas adoro contradições" ou "não gosto de charlatães, mas adoro contradiçães". São ambas as duas bem boas.)
Cláudio, o lema do método GTD deve ser: "To be or not to be...in control", só que o senhor Allen e os seus apóstolos não me parecem nenhuns altruistas. Gostei da análise dos investigadores belgas, mas desconfio profundamente dos "coaches" americanos, "people with a mission". Para eles qualquer moralidade só deve atrapalhar o negócio! :)
Enviar um comentário